parcham اقتصاد مقاومتی در سایه وحدت ملی و امنیت ملی

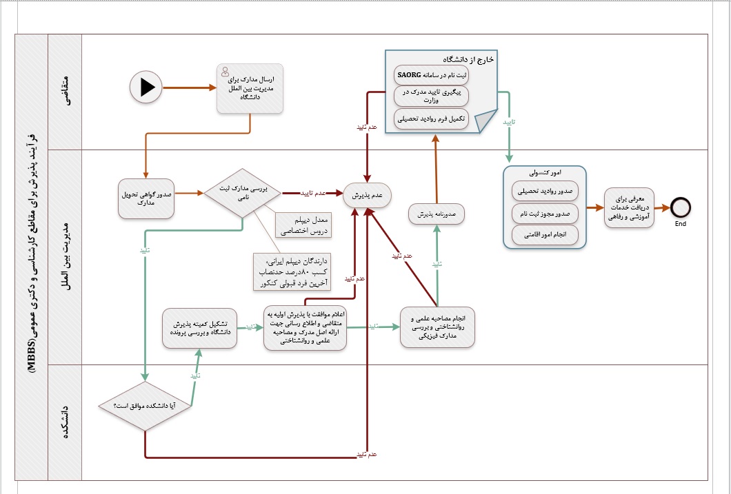
فرآیند ثبت تقاضای تحصیل و اخذ پذیرش در دانشگاه علوم پزشکی خراسان شمالی :

 

متقاضیان غیر ایرانی تحصیل در دانشگاه علوم پزشکی خراسان شمالی می توانند "فرم تقاضای تحصیل" را از قسمت "فرم ها" در این وبسایت دانلود و پس از وارد نمودن مشخصات خود آن را به همراه مدارکی که در انتهای فرم ذکر شده است به ایمیل امور بین الملل دانشگاه به آدرس intl@nkums.ac.ir  ارسال نمایند.

با توجه به اینکه کلیه ارتباطات مدیریت بین الملل دانشگاه با درخواست کنندگان( از قبیل اعلام کسری مدارک، اعلام پذیرش اولیه، زمانبندی مصاحبه ، اعلام پذیرش نهایی و ...) از طریق ایمیل یاد شده می باشد، لازم است متقاضیان، مرتبا ایمیل خود را بررسی نمایند.

 

شماره تماس کارشناس امور بین الملل سرکار خانم محمدیان: 0583151 داخلی 1254

شماره تماس کارشناس آموزش امور بین الملل سرکار خانم کریمی: 0583151 داخلی 1254

شماره تماس کارشناس امور کنسولی سرکار خانم کریمی : 0583151 داخلی 1254

آدرس ایمیل کنسولی : consular@nkums.ac.ir

 

 

تنظیمات قالب
عبارت خود را درج و جهت جستجو "Enter" را بفشارید